Saltar al contenido principal
Antonio Raymondi
Instituto de Educación Superior
Inicio
Nosotros
Presentación
Misión, Visión y Valores
Organización Institucional
Plana Docente
Campus e Informes
Programas de Estudios
Enfermería Técnica
Admisión y Matrículas
Admisión
Matrículas
Becas y Créditos
Transparencia
Licenciamiento
Reglamento Interno
Estadísticas
Trámite
Derechos y Tasas Educativas
Manual de Procesos Académicos
Servicios
Biblioteca Virtual
Bolsa Laboral
Campus Virtual
Registro Académico
Otros
Noticias
Eventos
Inicio
Nosotros
Organización Institucional
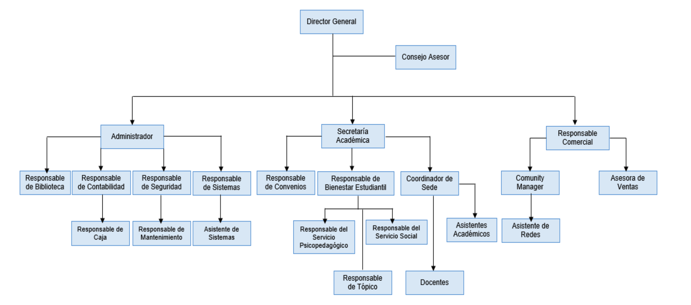
Organización Institucional
Organigrama
Institucional
Estructura organizativa del IESTP Antonio Raymondi